|
Identification of Three POMCa Genotypes in Largemouth Bass (Micropterus salmoides) and Their Differential Physiological Responses to Feed Domestication |
|
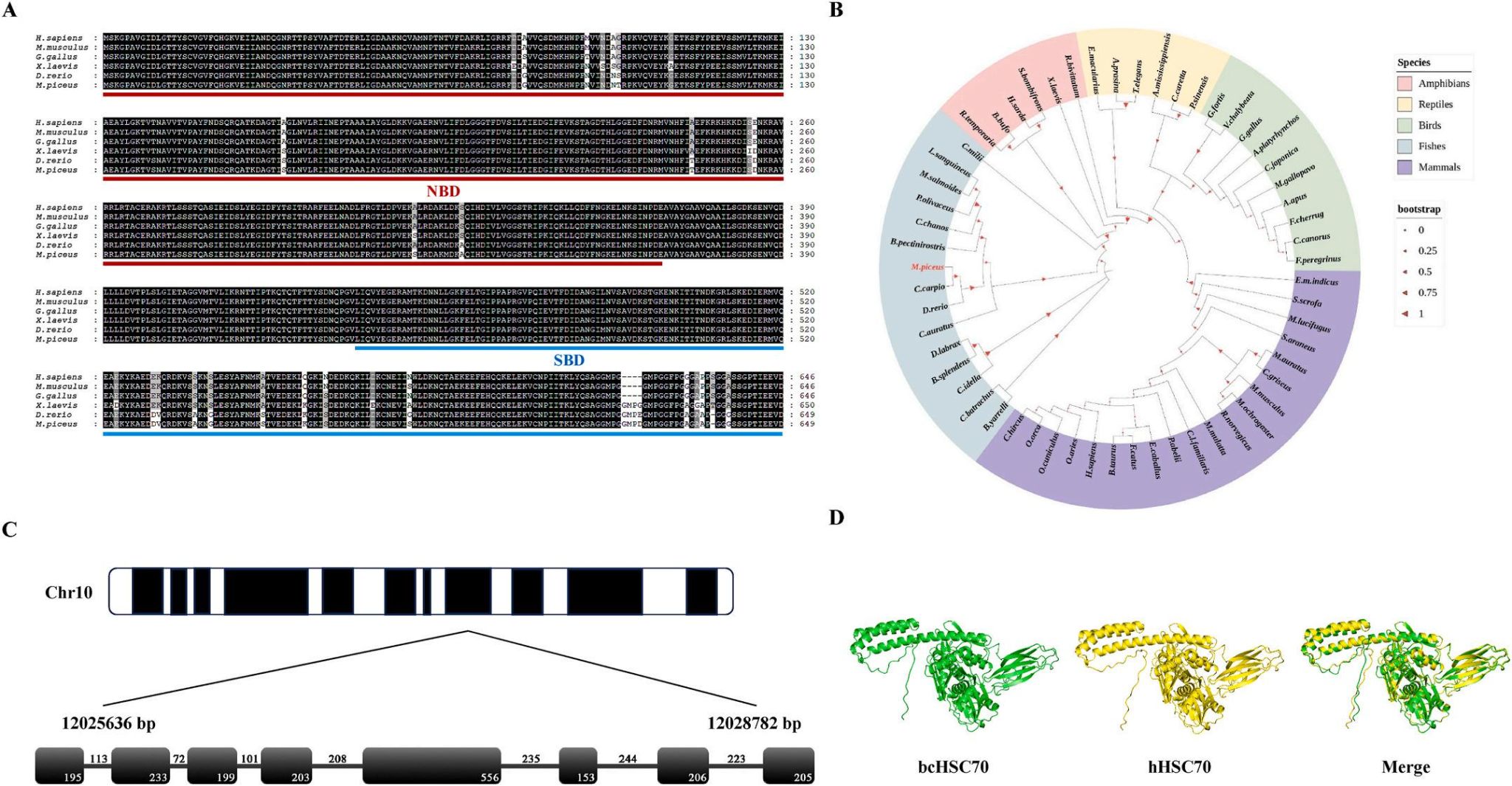
HSC70 functions as a negatively regulator in IFN signaling pathway via suppressing K63-linked ubiquitination of RIG-I in black carp |
|
The key role of tyrosinase in color variation of the autotetraploid Carassius auratus. |
|
A recombinant sPLA2 protein promotes gut mucosal barrier against bacterial infection in fish |
|
Effects of combined application of nucleotides and β-glucan on intestinal health and flesh quality in grass carp (Ctenopharyngodon idella) |
|
Changes of hemoglobin resulted by distant hybridization contributed to increased hypoxia tolerance of allotriplopid crucian carp |
|
Androgenesis or polyploidization? The ploidy induction trend of different meiotic cold shock conditions in red crucian carp (2n, ♀) × tetraploid carp (4n, ♂) |
|
Multi-omics reveals the molecular mechanisms of rapid growth in distant hybrid fish |
|
The impact of host genetics on microbe assemblages in three types of mrigalcarp (Cirrhinus mrigala) |
|
Study on sperm cryopreservation of hybrid fish derived from Carassius cuvieri (♀) × Carassius auratus red var (♂) |