|
Comparative transcriptomic analysis of the brain-liver Axis reveals molecular mechanisms underlying acute cold stress response in Gynogenetic Mrigal carp |
|
The key role of myostatin b in somatic growth in fishes derived from distant hybridization |
|
Gene expression analyses of GH/ IGF axis in triploid crucian carp with growth heterosis |
|
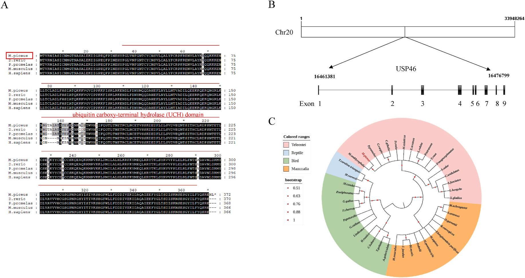
USP46 promotes the interferon antiviral signaling in black carp by deubiquitinating TBK1 |
|
Improved traits of proximate composition, liver antioxidant capacity and feeding habits in diploid hybrids from female Micropterus salmoides × male Lepomis cyanellus |
|
Identification and effective regulation of scarb1 gene involved in pigmentation change in autotetraploid Carassius auratus |
|
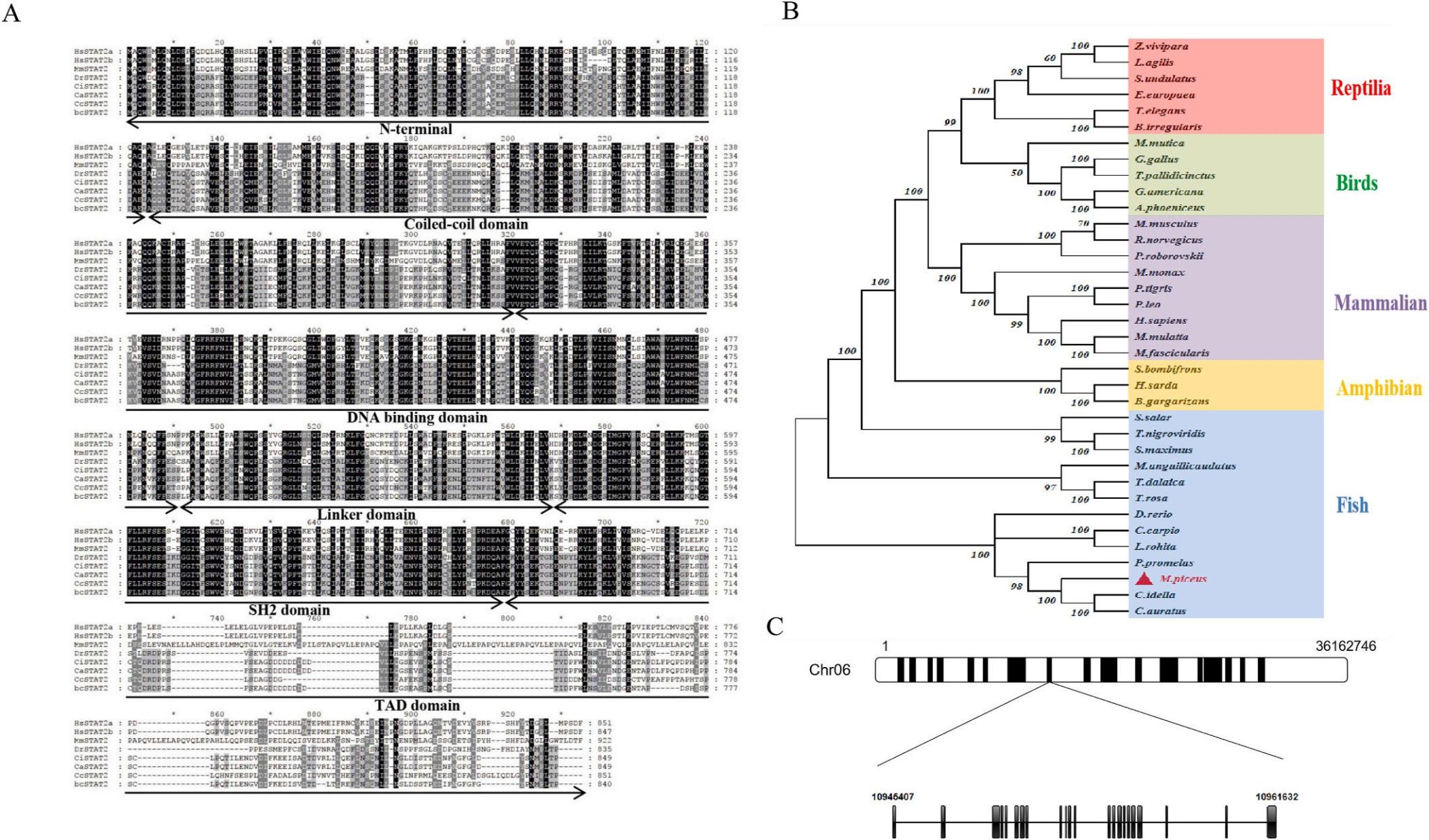
STAT2 negatively regulates RIG-I in the antiviral innate immunity of black carp |
|
Tumor necrosis factor α1 decreases mucosal immune and antioxidant response in the midgut of hybrid fish (white crucian carp ♀ red crucian carp ♂) |
|
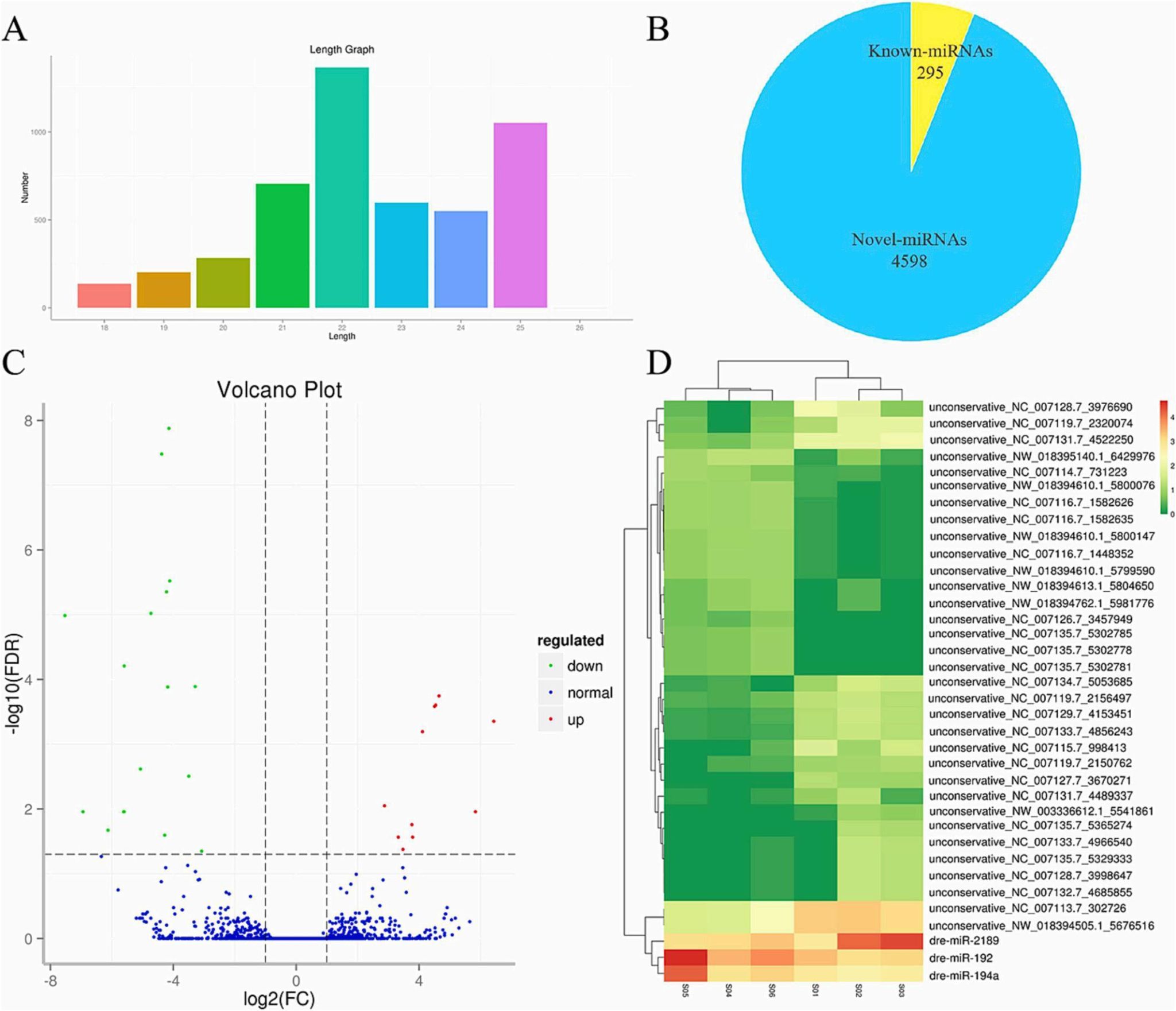
Discovery of a novel miRNA involved in the regulation of male infertility in zebrafish |
|
Turnovers of Sex-Determining Mutation in the Golden Pompano and Related Species Provide Insights into Microevolution of Undifferentiated Sex Chromosome |